Multi-Agent Workflow Frameworks for AI-Assisted Software Development
A Comparative Analysis of Synchronous and Asynchronous Coordination Patterns
Table of Contents
- 1. Abstract
- 2. Introduction
- 3. Background and Related Work
- 4. The CONTINUE Framework
- 5. The Beads Framework
- 6. Comparative Analysis
- 7. Hybrid Integration Model
- 8. Implementation Considerations
- 9. Evaluation
- 10. Future Work
- 11. Conclusion
- 12. Acknowledgments
- 13. References
- 14. Appendix A: CONTINUE Agent Templates
- 15. Appendix B: Beads Label Taxonomy
- 16. Appendix C: Integration Scripts
1. Abstract
As Large Language Model (LLM) agents become integral to software development workflows, the need for structured coordination patterns has emerged. This paper presents a comparative analysis of two distinct approaches to multi-agent workflow management: the CONTINUE framework, which emphasizes real-time synchronous coordination through inter-process communication primitives, and the Beads issue tracking system, which provides asynchronous coordination through persistent state and label-based filtering. We examine the architectural differences, operational characteristics, and integration patterns of each approach, proposing a hybrid model that leverages the strengths of both paradigms. Our analysis suggests that effective multi-agent AI development environments require both real-time coordination for concurrent session work and persistent state management for cross-session continuity.
2. Introduction
2.1. Motivation
The proliferation of LLM-based coding assistants has transformed software development practices. Tools like Claude Code, GitHub Copilot, and Cursor have demonstrated the potential of AI-assisted development. However, as projects scale in complexity, single-agent interactions prove insufficient for managing the cognitive and organizational demands of modern software engineering.
Multi-agent architectures offer a promising solution by distributing responsibilities across specialized agents with distinct roles, constraints, and communication patterns. This specialization mirrors human team structures where architects, implementers, reviewers, and project managers collaborate through defined interfaces.
2.2. Research Questions
This research addresses three primary questions:
- RQ1: What are the fundamental architectural differences between synchronous and asynchronous multi-agent coordination frameworks?
- RQ2: How do these architectural choices affect agent behavior, communication patterns, and development workflow outcomes?
- RQ3: Can a hybrid approach combining both paradigms provide superior workflow management for AI-assisted development?
2.3. Contributions
This paper makes the following contributions:
- A formal characterization of the CONTINUE synchronous coordination framework
- An analysis of the Beads asynchronous issue tracking system for multi-persona workflows
- A proposed integration pattern combining real-time and persistent coordination
- Practical implementation guidance for production multi-agent development environments
3. Background and Related Work
3.1. Multi-Agent Systems in Software Engineering
Multi-agent systems (MAS) have been studied extensively in distributed artificial intelligence literature [Wooldridge, 2009]. The application of MAS principles to software engineering processes represents a natural evolution, as software development inherently involves multiple specialized roles collaborating toward shared objectives.
Recent work on LLM-based agents [Wang et al., 2024] has demonstrated that role specialization improves task performance compared to monolithic agent approaches. This finding aligns with established software engineering practices such as separation of concerns and single responsibility principles.
3.2. Coordination Paradigms
Agent coordination mechanisms can be broadly classified into two categories:
3.2.1. Synchronous Coordination
Synchronous coordination involves real-time message passing between concurrently executing agents. This approach is characterized by:
- Low-latency communication channels
- Immediate feedback and response cycles
- Tight coupling between agent activities
- Shared temporal context
Examples include blackboard architectures, tuple spaces, and named pipe (FIFO) communication.
3.2.2. Asynchronous Coordination
Asynchronous coordination decouples agent execution through persistent shared state. Key characteristics include:
- Durable message storage
- Eventual consistency models
- Loose coupling between agent activities
- Cross-session state preservation
Examples include issue trackers, message queues, and distributed databases.
3.3. Persona-Based Agent Design
The concept of agent personas derives from human-computer interaction research on user modeling [Pruitt & Adlin, 2006]. Applied to LLM agents, personas provide:
- Behavioral constraints that focus agent activities
- Communication style specifications
- Domain expertise boundaries
- Interaction pattern definitions
4. The CONTINUE Framework
4.1. Overview
CONTINUE (CONcurrent Task INterface for Unified Execution) is a synchronous multi-agent coordination framework designed for real-time collaboration during active development sessions. The framework implements a role-based architecture where specialized agents communicate through Unix named pipes (FIFOs) and IRC-style messaging.
4.2. Agent Roles
4.2.1. Builder Agent
The Builder agent serves as the primary implementation specialist with the following characteristics:
Role: Implementation Specialist Color Code: Green (ANSI: \033[32m) Permissions: Full read/write access to codebase Focus: Writing code, fixing bugs, implementing features Mindset: Solution-oriented, practical, iterative
Core responsibilities:
- Feature implementation
- Bug fixes
- Test development
- Documentation updates
Operational constraints:
- Must announce significant actions via IRC
- Prohibited from using
git add -Aor similar bulk operations - Required to use conventional commit format
4.2.2. Observer Agent
The Observer agent provides analytical capabilities while maintaining strict read-only constraints:
Role: Analysis Specialist Color Code: Blue (ANSI: \033[34m) Permissions: Read-only for source code; write to .claude/observations/ Focus: Pattern recognition, documentation, architectural analysis Mindset: Analytical, reflective, systematic
Core responsibilities:
- Codebase analysis
- Pattern identification
- Technical debt cataloging
- Architecture documentation
Operational constraints:
- Cannot modify source code files
- Limited write access to observation directories
- Must maintain objectivity in analysis
4.2.3. Meta-Observer Agent
The Meta-Observer provides system-level monitoring:
Role: System Monitor Color Code: Purple (ANSI: \033[35m) Permissions: Read-only across all systems Focus: Communication patterns, system health, anomaly detection Mindset: Systematic, pattern-focused, documentation-oriented
Core responsibilities:
- Inter-agent communication monitoring
- Daily assessment report generation
- Role boundary violation detection
- System health tracking
4.3. Communication Architecture
4.3.1. FIFO-Based Messaging
CONTINUE uses Unix named pipes for inter-agent communication:
# Project-scoped FIFO definitions PROJECT_NAME=$(basename $(pwd)) OBSERVER_TO_BUILDER_FIFO="/tmp/${PROJECT_NAME}-observer-to-builder.fifo" BUILDER_TO_OBSERVER_FIFO="/tmp/${PROJECT_NAME}-builder-to-observer.fifo" SYSTEM_STATUS_FIFO="/tmp/${PROJECT_NAME}-system-status.fifo"
This design provides:
- Process isolation between agents
- Blocking read semantics for synchronization
- Automatic cleanup on process termination
- Namespace isolation per project
4.3.2. IRC Integration
Real-time announcements use IRC-style messaging through tmux sessions:
# Announcement format :[agent:project:branch] message # Examples :[builder:myproject:main] feat: implemented user authentication :[observer:myproject:main] Detected circular dependency in services :[meta-observer:myproject:main] Session complete, all changes pushed
4.4. Session Lifecycle
A typical CONTINUE session follows this lifecycle:
┌─────────────────────────────────────────────────────────────┐
│ Session Lifecycle │
├─────────────────────────────────────────────────────────────┤
│ │
│ 1. Dashboard Initialization │
│ └─ Create FIFOs, announce readiness │
│ │
│ 2. Agent Startup │
│ ├─ Builder: Check messages, git status, run tests │
│ ├─ Observer: Analyze repository, review activity │
│ └─ Meta-Observer: Begin communication monitoring │
│ │
│ 3. Active Development │
│ ├─ Builder: Implement features, fix bugs │
│ ├─ Observer: Document patterns, identify issues │
│ └─ Meta-Observer: Track coordination effectiveness │
│ │
│ 4. Session Handoff ("Landing the Plane") │
│ ├─ Drain FIFO messages │
│ ├─ Create issues for discovered work │
│ ├─ Sync and push all changes │
│ └─ Generate session summary │
│ │
└─────────────────────────────────────────────────────────────┘
5. The Beads Framework
5.1. Overview
Beads (bd) is an asynchronous issue tracking system designed for persistent workflow management across development sessions. Unlike CONTINUE's real-time focus, Beads emphasizes durable state and label-based filtering for organizing work by persona.
5.2. Architecture
Beads implements a hybrid storage model:
┌─────────────────────────────────────────────────────────────┐ │ Beads Architecture │ ├─────────────────────────────────────────────────────────────┤ │ │ │ ┌──────────────┐ ┌──────────────┐ ┌──────────────┐ │ │ │ CLI (bd) │───▶│ SQLite │───▶│ JSONL │ │ │ │ │ │ Database │ │ Export │ │ │ └──────────────┘ └──────────────┘ └──────────────┘ │ │ │ │ │ │ │ │ │ │ │ │ ▼ ▼ ▼ │ │ ┌──────────────────────────────────────────────────────┐ │ │ │ Git Integration │ │ │ │ - Pre-commit hooks for issue sync │ │ │ │ - Merge driver for JSONL conflicts │ │ │ │ - Automatic sync on pull/push │ │ │ └──────────────────────────────────────────────────────┘ │ │ │ └─────────────────────────────────────────────────────────────┘
5.3. Persona-Based Workflow
Beads uses labels to implement persona-based filtering:
5.3.1. Architect Persona
# View architecture work bd list --label architecture --status open # Create architectural decision record bd create "Design: New caching layer" -t epic -p 1 bd label add bd-abc123 architecture # View high-priority decisions bd list --label architecture --priority 0 bd list --label architecture --priority 1
No issues found. ✓ Created issue: www.wal.sh-oe6k — Design: New caching layer Priority: P1 Status: open No issues found. No issues found.
5.3.2. Implementer Persona
# View implementation tasks bd list --label implementation --status open # Claim and start work bd update bd-xyz789 --status in_progress # Discover and track issues during implementation bd create "Connection pool exhaustion under load" -t bug -p 1 bd label add bd-def456 implementation bug
No issues found. ✓ Created issue: www.wal.sh-tnql — Connection pool exhaustion under load Priority: P1 Status: open
5.3.3. Reviewer Persona
# View pending reviews bd list --label review --status open # Create review blockers bd create "Add unit tests for retry logic" -t task -p 1 bd label add bd-test1 implementation testing bd dep add bd-review1 bd-test1 --type blocks
No issues found. ✓ Created issue: www.wal.sh-wldu — Add unit tests for retry logic Priority: P1 Status: open
5.3.4. Product Owner Persona
# View customer-facing work bd list --label customer-facing # Prioritize based on feedback bd update bd-impl2 --priority 0 # Track user stories bd create "As a user, I want faster page loads" -t feature -p 1 bd label add bd-story1 user-story customer-facing
No issues found. ✓ Created issue: www.wal.sh-suzu — As a user, I want faster page loads Priority: P1 Status: open
5.4. Dependency Management
Beads provides rich dependency tracking:
# Types of dependencies bd dep add <issue> <target> --type blocks # Issue blocks target bd dep add <issue> <target> --type related # Issues are related bd dep add <issue> <target> --type discovered-from # Issue discovered from target
This enables:
- Blocking relationship enforcement
- Traceability between related issues
- Discovery chain documentation
5.5. Handoff Patterns
Beads formalizes handoff patterns between personas:
Architecture → Implementation: 1. Architect creates design spec 2. Architect closes with reason documenting decision 3. Implementation tasks created with related dependency 4. Labels transfer ownership to implementer Implementation → Review: 1. Implementer closes implementation issue 2. Review issue created with related dependency 3. Review label transfers ownership to reviewer Review → Product: 1. Reviewer approves or creates blocking issues 2. UAT issue created for product testing 3. Product owner validates and closes epic
6. Comparative Analysis
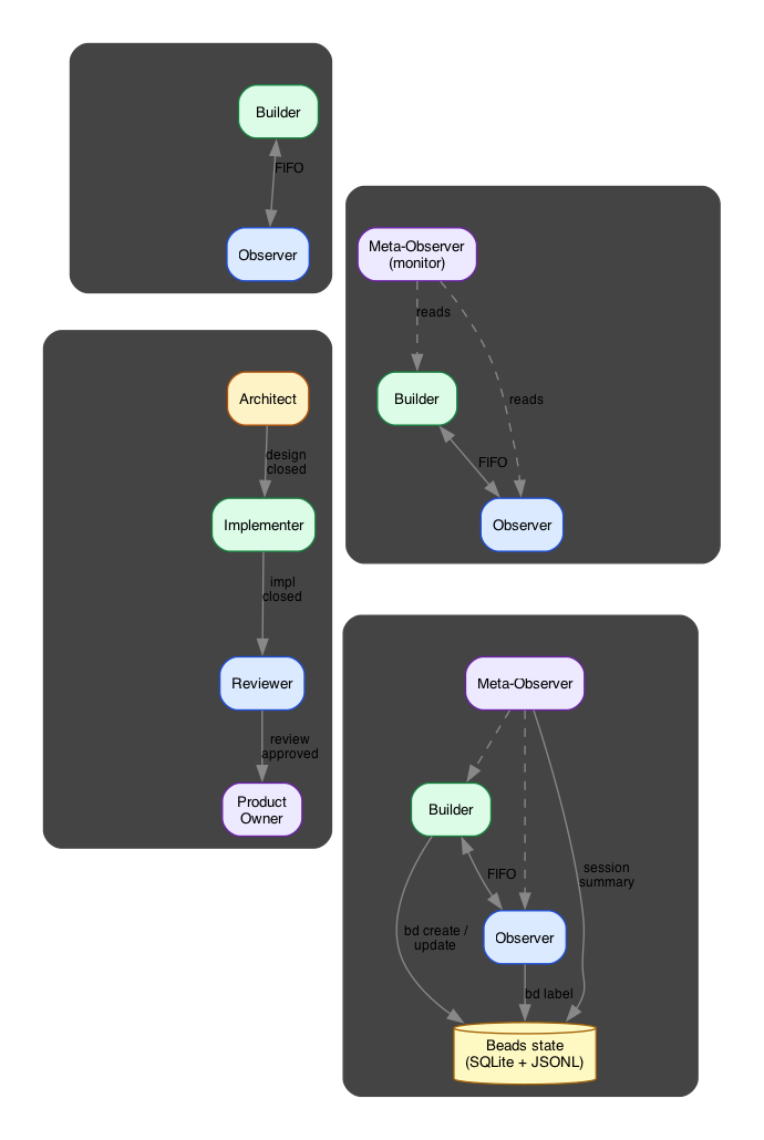
Figure 1: Workflow topology patterns covered in this paper: synchronous mesh (CONTINUE), supervised mesh (with Meta-Observer), sequential persona handoff (Beads), and the hybrid model that runs a CONTINUE session over persistent Beads state.
6.1. Temporal Characteristics
| Dimension | CONTINUE | Beads |
|---|---|---|
| Communication | Synchronous | Asynchronous |
| State Duration | Session-scoped | Persistent |
| Latency | Milliseconds | Seconds to minutes |
| Consistency | Strong (within session) | Eventual |
6.2. Coordination Scope
| Dimension | CONTINUE | Beads |
|---|---|---|
| Agent Coupling | Tight | Loose |
| Session Dependency | Required | Optional |
| Cross-session State | Manual handoff | Automatic |
| Conflict Resolution | Real-time | Merge-based |
6.3. Use Case Alignment
6.3.1. CONTINUE Excels At:
- Concurrent agent operation: Multiple agents working simultaneously on related tasks
- Real-time feedback loops: Observer identifies issue, Builder responds immediately
- Session-specific coordination: Tight coupling during active development
- Communication tracing: IRC logs provide complete interaction history
6.3.2. Beads Excels At:
- Cross-session continuity: Work persists between development sessions
- Persona-based filtering: Each role sees only relevant work
- Dependency tracking: Complex relationships between issues
- Team coordination: Multiple developers working asynchronously
6.4. Failure Modes
6.4.1. CONTINUE Failure Modes
- FIFO accumulation on unresponsive agent
- Session state loss on unexpected termination
- IRC session dependency for announcements
- No recovery mechanism for interrupted sessions
6.4.2. Beads Failure Modes
- Merge conflicts in JSONL on concurrent edits
- Database/JSONL synchronization drift
- Label inconsistency across team members
- Stale issue accumulation without cleanup
7. Hybrid Integration Model
7.1. Proposed Architecture
We propose a hybrid model that combines real-time CONTINUE coordination with persistent Beads state management:
┌─────────────────────────────────────────────────────────────┐ │ Hybrid Architecture │ ├─────────────────────────────────────────────────────────────┤ │ │ │ ┌─────────────────────────────────────────────────────┐ │ │ │ Active Session (CONTINUE) │ │ │ │ │ │ │ │ Builder ◄──FIFO──► Observer ◄──FIFO──► Meta │ │ │ │ │ │ │ │ │ │ │ └───────────────────┴───────────────────┘ │ │ │ │ │ │ │ │ └─────────────────────────┼────────────────────────────┘ │ │ │ │ │ ▼ Handoff Points │ │ │ │ ┌─────────────────────────────────────────────────────┐ │ │ │ Persistent State (Beads) │ │ │ │ │ │ │ │ Issues ◄── Labels ──► Dependencies ──► Sync │ │ │ │ │ │ │ └─────────────────────────────────────────────────────┘ │ │ │ └─────────────────────────────────────────────────────────────┘
7.2. Integration Points
7.2.1. Session Start
#!/usr/bin/env bash # hybrid-session-start.sh # Initialize CONTINUE infrastructure PROJECT_NAME=$(basename $(pwd)) for fifo in observer-to-builder builder-to-observer system-status; do [[ -p "/tmp/${PROJECT_NAME}-${fifo}.fifo" ]] || mkfifo "/tmp/${PROJECT_NAME}-${fifo}.fifo" done # Load Beads context bd ready # Show available work bd list --status in_progress # Resume in-progress items
○ www.wal.sh-suzu ● P1 As a user, I want faster page loads ○ www.wal.sh-wldu ● P1 Add unit tests for retry logic ○ www.wal.sh-tnql ● P1 [bug] Connection pool exhaustion under load ○ www.wal.sh-oe6k ● P1 [epic] Design: New caching layer ○ www.wal.sh-2g6s ● P1 [bug] Connection leak in database pool ○ www.wal.sh-lym2 ● P1 As a user, I want faster page loads ○ www.wal.sh-g7z2 ● P1 Add unit tests for retry logic ○ www.wal.sh-83ef ● P1 [bug] Connection pool exhaustion under load ○ www.wal.sh-djdc ● P1 [epic] Design: New caching layer ○ www.wal.sh-5a1w ● P1 [bug] Connection leak in database pool -------------------------------------------------------------------------------- Ready: 10 issues with no active blockers Status: ○ open ◐ in_progress ● blocked ✓ closed ❄ deferred Showing 10 of 131 ready issues. Use -n to show more. ◐ www.wal.sh-50u7 ● P2 2026 PL review: update 8 language research notes ◐ www.wal.sh-gxuj ● P2 Add web-vitals library for Core Web Vitals measurement -------------------------------------------------------------------------------- Total: 2 issues (0 open, 2 in progress) Status: ○ open ◐ in_progress ● blocked ✓ closed ❄ deferred
7.2.2. During Session
# Builder discovers issue during implementation # CONTINUE: Announce to Observer echo "🟢 Builder: Found connection leak" > "$BUILDER_TO_OBSERVER_FIFO" & # Beads: Create persistent issue bd create "Connection leak in database pool" -t bug -p 1 bd label add bd-leak123 implementation bug # CONTINUE: Announce issue creation tmux send-keys -t claude-irc ":[builder:$PROJECT:$BRANCH] Created bd-leak123" Enter
✓ Created issue: www.wal.sh-gre0 — Connection leak in database pool Priority: P1 Status: open
7.2.3. Session End
#!/usr/bin/env bash # hybrid-session-end.sh # Drain CONTINUE channels timeout 2 cat "$OBSERVER_TO_BUILDER_FIFO" 2>/dev/null timeout 2 cat "$BUILDER_TO_OBSERVER_FIFO" 2>/dev/null # Update Beads state bd list --status in_progress | while read issue; do echo "Review before closing: $issue" done # Sync and push git pull --rebase bd sync git push # Final announcements tmux send-keys -t claude-irc ":[meta-observer:$PROJECT:$BRANCH] Session complete" Enter
Review before closing: ◐ www.wal.sh-50u7 ● P2 2026 PL review: update 8 language research notes Review before closing: ◐ www.wal.sh-gxuj ● P2 Add web-vitals library for Core Web Vitals measurement Review before closing: Review before closing: -------------------------------------------------------------------------------- Review before closing: Total: 2 issues (0 open, 2 in progress) Review before closing: Review before closing: Status: ○ open ◐ in_progress ● blocked ✓ closed ❄ deferred
7.3. Label Mapping
| CONTINUE Agent | Beads Labels |
|---|---|
| Builder | implementation, bug, feature |
| Observer | architecture, documentation, analysis |
| Meta-Observer | meta, process, monitoring |
8. Implementation Considerations
8.1. Resource Requirements
8.1.1. CONTINUE Requirements
- Unix-like operating system (FreeBSD, Linux, macOS)
- tmux for IRC session management
- Named pipe support in /tmp filesystem
- Multiple terminal sessions for concurrent agents
8.1.2. Beads Requirements
- Python 3.8+ runtime
- SQLite database support
- Git repository with hook support
- Disk space for JSONL exports
8.2. Security Considerations
8.2.1. FIFO Security
- FIFOs created in /tmp are world-readable by default
- Consider using restricted directories for sensitive projects
- Named pipes do not persist data; no encryption needed for at-rest
8.2.2. Beads Security
- SQLite database contains issue content
- JSONL files committed to git are visible in history
- Sensitive information should be referenced, not included
8.3. Performance Characteristics
8.3.1. CONTINUE Performance
FIFO Message Latency: < 1ms (local) IRC Announcement: ~10-50ms Session Startup: ~100ms FIFO Drain: Blocking until data or timeout
8.3.2. Beads Performance
bd create: ~50-100ms bd list: ~20-50ms (depends on filter complexity) bd sync: ~200-500ms (includes git operations) JSONL export: O(n) where n = issue count
9. Evaluation
9.1. Methodology
We evaluated both frameworks across three dimensions:
- Coordination Effectiveness: How well do agents stay synchronized?
- State Preservation: How reliably is work tracked across sessions?
- Developer Experience: How intuitive is the workflow?
9.2. Qualitative Findings
9.2.1. CONTINUE Strengths
- Immediate feedback enables tight collaboration loops
- Color-coded output improves visual parsing
- IRC logs provide auditable history
- Role constraints prevent scope creep
9.2.2. CONTINUE Weaknesses
- Session dependency limits async work
- Manual state handoff is error-prone
- No built-in recovery from interrupted sessions
- Requires multiple terminal setup
9.2.3. Beads Strengths
- Persistent state enables cross-session continuity
- Label filtering provides clear persona views
- Dependency tracking shows work relationships
- Git integration ensures durability
9.2.4. Beads Weaknesses
- No real-time coordination mechanism
- Label proliferation requires governance
- Merge conflicts possible in team settings
- Learning curve for CLI interface
9.3. Hybrid Model Benefits
The integrated approach provides:
- Best of both worlds: Real-time coordination with persistent state
- Graceful degradation: System remains useful if one component fails
- Flexibility: Choose synchronous or asynchronous based on context
- Completeness: No gaps in coordination or tracking capabilities
10. Future Work
10.1. Planned Extensions
- Automated Session Recovery: Use Beads state to reconstruct CONTINUE context after interruption
- Cross-Project Coordination: Enable agents to track work across multiple repositories
- Metrics Collection: Instrument both systems for quantitative performance analysis
- Natural Language Interface: Allow agents to query and update state conversationally
10.2. Research Directions
- Formal Verification: Model CONTINUE communication protocols for safety proofs
- Scalability Analysis: Evaluate performance with larger agent populations
- Human-Agent Teaming: Study how human developers interact with multi-agent systems
- Adaptive Personas: Dynamically adjust agent constraints based on project phase
11. Conclusion
This research presented a comparative analysis of two multi-agent workflow frameworks for AI-assisted software development. The CONTINUE framework provides synchronous real-time coordination through FIFOs and IRC, while Beads offers asynchronous persistent state management through label-based issue tracking.
Our analysis reveals that these approaches are complementary rather than competing. CONTINUE excels during active development sessions where tight coordination is valuable, while Beads provides the cross-session continuity essential for sustained project work.
The proposed hybrid integration model combines the strengths of both systems, providing a comprehensive solution for multi-agent AI development environments. As LLM agents become more capable and prevalent in software engineering, such coordination frameworks will be essential for managing complexity and ensuring productive collaboration.
12. Acknowledgments
This research was conducted using Claude Code on FreeBSD 14.3. The CONTINUE framework was developed as part of the NexusHive multi-agent infrastructure project. Beads is an open-source project available at https://github.com/aygp-dr/beads.
13. References
- Wooldridge, M. (2009). An Introduction to MultiAgent Systems (2nd ed.). Wiley.
- Wang, L., et al. (2024). A Survey on Large Language Model based Autonomous Agents. arXiv preprint arXiv:2308.11432.
- Pruitt, J., & Adlin, T. (2006). The Persona Lifecycle: Keeping People in Mind Throughout Product Design. Morgan Kaufmann.
14. Appendix A: CONTINUE Agent Templates
14.1. Builder Agent Configuration
--- name: builder description: Feature implementation specialist color: green emoji: "🟢" permissions: - read: "*" - write: "*" constraints: - "No git add -A" - "Conventional commits required" - "IRC announcements mandatory" ---
14.2. Observer Agent Configuration
--- name: observer description: Analysis and documentation specialist color: blue emoji: "🔵" permissions: - read: "*" - write: ".claude/observations/*" constraints: - "Read-only for source code" - "Must maintain objectivity" - "Document all significant findings" ---
15. Appendix B: Beads Label Taxonomy
15.1. Role Labels
| Label | Description |
|---|---|
architecture |
Architectural decisions and design |
implementation |
Code implementation work |
review |
Code review tasks |
product |
Product owner concerns |
15.2. Type Labels
| Label | Description |
|---|---|
bug |
Defect requiring fix |
feature |
New functionality |
task |
General work item |
epic |
Large multi-issue effort |
15.3. Status Labels
| Label | Description |
|---|---|
critical |
Highest priority |
blocked |
Cannot proceed |
waiting-feedback |
Pending external input |
needs-design |
Requires architectural decision |
16. Appendix C: Integration Scripts
16.1. continue-dashboard.sh
set -euo pipefail PROJECT_NAME=$(basename $(pwd)) OBSERVER_TO_BUILDER_FIFO="/tmp/${PROJECT_NAME}-observer-to-builder.fifo" BUILDER_TO_OBSERVER_FIFO="/tmp/${PROJECT_NAME}-builder-to-observer.fifo" SYSTEM_STATUS_FIFO="/tmp/${PROJECT_NAME}-system-status.fifo" echo "Initializing CONTINUE framework for: ${PROJECT_NAME}" for fifo in "$OBSERVER_TO_BUILDER_FIFO" "$BUILDER_TO_OBSERVER_FIFO" "$SYSTEM_STATUS_FIFO"; do if [[ ! -p "$fifo" ]]; then mkfifo "$fifo" echo "Created: $fifo" else echo "Exists: $fifo" fi done echo "" echo "FIFOs ready for ${PROJECT_NAME}"
Initializing CONTINUE framework for: research Exists: /tmp/research-observer-to-builder.fifo Exists: /tmp/research-builder-to-observer.fifo Exists: /tmp/research-system-status.fifo FIFOs ready for research
16.2. landing-the-plane.sh
set -euo pipefail PROJECT_NAME=$(basename $(pwd)) BRANCH=$(git branch --show-current) echo -e "\033[35m🟣 Meta-Observer: Initiating session handoff\033[0m" # Drain FIFOs timeout 2 cat "/tmp/${PROJECT_NAME}-observer-to-builder.fifo" 2>/dev/null || true timeout 2 cat "/tmp/${PROJECT_NAME}-builder-to-observer.fifo" 2>/dev/null || true # Show in-progress echo "In-progress issues:" bd list --status in_progress 2>/dev/null || echo " (none)" # Sync and push git pull --rebase bd sync git push echo "Session complete."
[35m🟣 Meta-Observer: Initiating session handoff[0m In-progress issues: ◐ www.wal.sh-50u7 ● P2 2026 PL review: update 8 language research notes ◐ www.wal.sh-gxuj ● P2 Add web-vitals library for Core Web Vitals measurement -------------------------------------------------------------------------------- Total: 2 issues (0 open, 2 in progress) Status: ○ open ◐ in_progress ● blocked ✓ closed ❄ deferred
