Blockchain Border Bank Concept
Table of Contents
Overview
This research examines the potential for blockchain technology to transform cross-border payments and international remittances. Traditional correspondent banking through SWIFT has dominated international transfers for decades, but faces challenges including high fees (averaging 6-7% for remittances), slow settlement times (2-5 business days), limited transparency, and exclusion of unbanked populations. Blockchain-based alternatives promise near-instant settlement, reduced costs, and greater financial inclusion.
Background
Traditional Cross-Border Payment Infrastructure
The Society for Worldwide Interbank Financial Telecommunication (SWIFT) has served as the backbone of international payments since 1973. The network connects over 11,000 financial institutions across 200+ countries. However, SWIFT itself does not move money—it transmits payment instructions between correspondent banks, each of which adds fees and processing time.
Key limitations of traditional systems:
- Settlement delays: 2-5 business days typical
- High costs: Wire fees plus FX spreads
- Opacity: Senders cannot track payment progress
- Exclusion: Requires traditional banking relationships
- Geopolitical risk: Subject to sanctions and deplatforming
Blockchain as Settlement Layer
Bitcoin (2009) demonstrated that cryptographically secured distributed ledgers could enable peer-to-peer value transfer without intermediaries. Ripple (2012) specifically targeted cross-border payments with its XRP Ledger. Ethereum (2015) introduced programmable smart contracts enabling more complex financial instruments.
Key Concepts
Stablecoins for Cross-Border Settlement
Stablecoins—cryptocurrencies pegged to fiat currencies—address the volatility problem that makes Bitcoin unsuitable for commercial payments.
Major stablecoins for cross-border use:
- USDC (Circle): Regulated, fully reserved, multi-chain
- USDT (Tether): Largest by market cap, controversial reserves
- DAI (MakerDAO): Decentralized, crypto-collateralized
- PYUSD (PayPal): Traditional fintech entry into stablecoins
Ripple and XRP
Ripple Labs developed RippleNet specifically for financial institution cross-border payments. The XRP cryptocurrency serves as a bridge currency, enabling conversion between any currency pair without requiring direct liquidity pools.
RippleNet components:
- xCurrent: Messaging and settlement between banks
- On-Demand Liquidity (ODL): Uses XRP for instant settlement
- xVia: API for corporates to send payments
Central Bank Digital Currencies (CBDCs)
Many central banks are exploring or piloting CBDCs for cross-border payments:
- mBridge: BIS Innovation Hub project with China, UAE, Thailand, Hong Kong
- Project Dunbar: Singapore, Australia, Malaysia, South Africa
- Digital Euro: ECB investigating cross-border retail payments
SWIFT gpi and Blockchain Integration
SWIFT responded to blockchain competition with SWIFT gpi (global payments innovation), reducing average cross-border payment time from 3-5 days to under 30 minutes for many corridors. SWIFT has also explored blockchain integration through experiments with R3 Corda and Hyperledger.
Implementation
Architecture Considerations
Cross-border blockchain payment systems require:
- Fiat on/off ramps: Converting local currency to/from crypto
- Liquidity management: Ensuring sufficient funds in destination currency
- Compliance infrastructure: KYC/AML for all parties
- FX conversion: Real-time or near-real-time currency exchange
- Settlement finality: Legal certainty that payment is complete
Technical Stack Example
+------------------+ +-------------------+ +------------------+ | Sender Bank | | Blockchain Layer | | Receiver Bank | | - KYC/AML check |---->| - Smart contracts |---->| - KYC/AML check | | - Fiat to stable | | - Atomic swaps | | - Stable to fiat | | - Compliance | | - Settlement | | - Local payout | +------------------+ +-------------------+ +------------------+
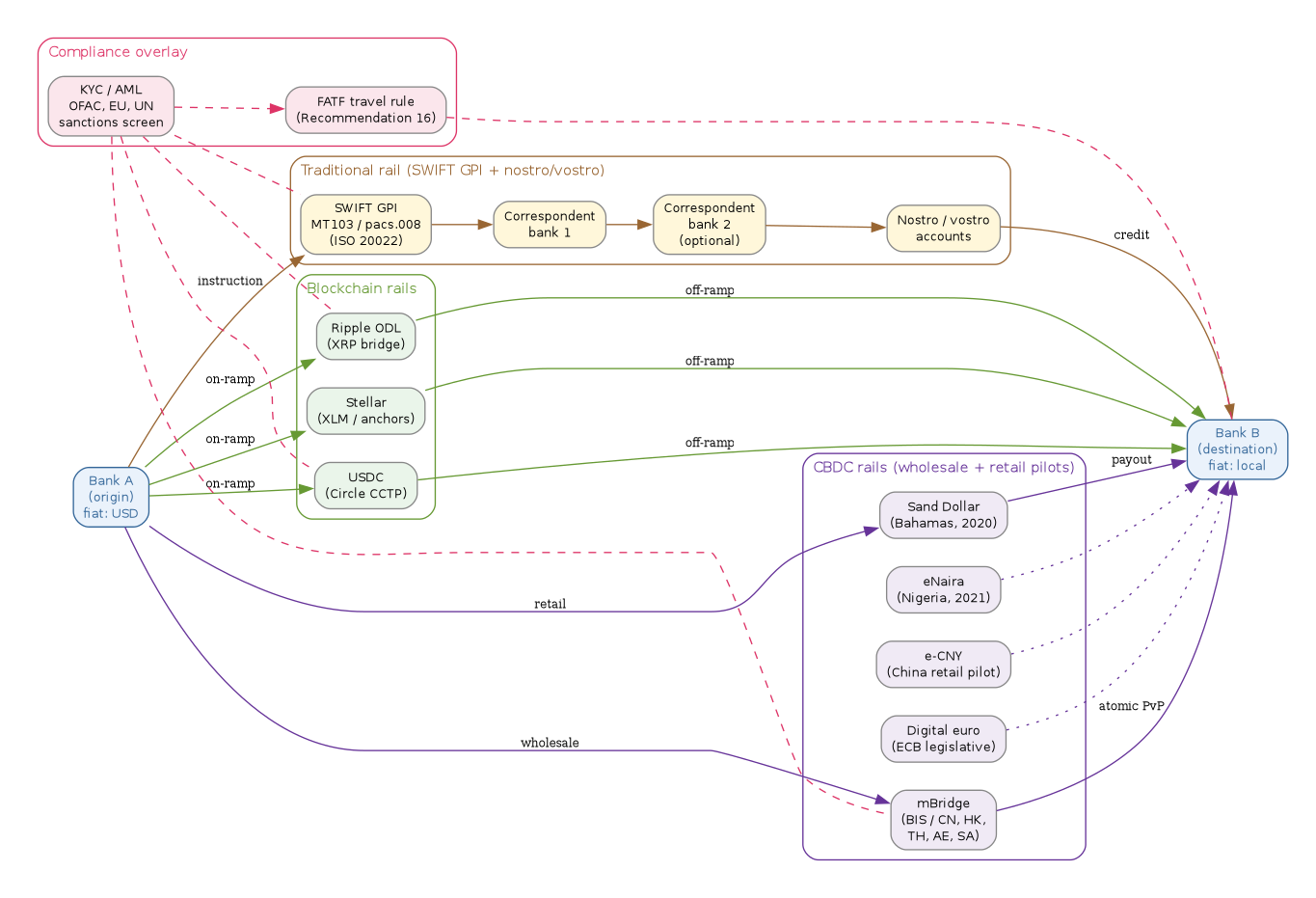
Settlement-rail comparison diagram
The same Bank-A-to-Bank-B payment can clear through three substantively different rails. The diagram below contrasts the legacy correspondent chain (SWIFT + nostro/vostro accounts), blockchain-native rails (Ripple/XRP, Stellar, USDC), and central-bank rails (mBridge, eNaira, Sand Dollar, e-CNY). KYC/AML and travel-rule overlays apply to all three.
// Cross-border payment settlement — Bank A (origin) to Bank B // (destination) via three competing rails: traditional SWIFT/Nostro, // blockchain (Ripple/Stellar/USDC), and CBDC (mBridge, Sand Dollar, // eNaira, e-CNY). KYC/AML overlay applies to all rails. digraph cross_border_settlement { rankdir=LR; graph [bgcolor="white", fontname="Helvetica", fontsize=11, pad="0.3", nodesep="0.3", ranksep="0.5"]; node [shape=box, style="rounded,filled", fontname="Helvetica", fontsize=10, fillcolor="#f5f5f5", color="#888"]; edge [color="#aaa"]; // Tailwind palette: #d36 red, #d63 orange, #693 green, #369 blue, #639 purple, #963 brown // Origin bankA [label="Bank A\n(origin)\nfiat: USD", fillcolor="#eaf2fb", color="#369", fontcolor="#369"]; // Traditional rail: SWIFT messaging + correspondent/nostro chain subgraph cluster_swift { label="Traditional rail (SWIFT GPI + nostro/vostro)"; labeljust="l"; color="#963"; fontcolor="#963"; style="rounded"; swift_msg [label="SWIFT GPI\nMT103 / pacs.008\n(ISO 20022)", fillcolor="#fff7da"]; corr1 [label="Correspondent\nbank 1", fillcolor="#fff7da"]; corr2 [label="Correspondent\nbank 2\n(optional)", fillcolor="#fff7da"]; nostro [label="Nostro / vostro\naccounts", fillcolor="#fff7da"]; swift_msg -> corr1 -> corr2 -> nostro [color="#963"]; } // Blockchain rail: Ripple, Stellar, USDC bridges subgraph cluster_chain { label="Blockchain rails"; labeljust="l"; color="#693"; fontcolor="#693"; style="rounded"; xrp [label="Ripple ODL\n(XRP bridge)", fillcolor="#eaf5ea"]; xlm [label="Stellar\n(XLM / anchors)", fillcolor="#eaf5ea"]; usdc [label="USDC\n(Circle CCTP)", fillcolor="#eaf5ea"]; } // CBDC rail: wholesale + retail pilots subgraph cluster_cbdc { label="CBDC rails (wholesale + retail pilots)"; labeljust="l"; color="#639"; fontcolor="#639"; style="rounded"; mbridge [label="mBridge\n(BIS / CN, HK,\nTH, AE, SA)", fillcolor="#f0eaf5"]; sand [label="Sand Dollar\n(Bahamas, 2020)", fillcolor="#f0eaf5"]; enaira [label="eNaira\n(Nigeria, 2021)", fillcolor="#f0eaf5"]; ecny [label="e-CNY\n(China retail pilot)", fillcolor="#f0eaf5"]; deuro [label="Digital euro\n(ECB legislative)", fillcolor="#f0eaf5"]; } // KYC/AML overlay applies to all rails subgraph cluster_compliance { label="Compliance overlay"; labeljust="l"; color="#d36"; fontcolor="#d36"; style="rounded"; kyc [label="KYC / AML\nOFAC, EU, UN\nsanctions screen", fillcolor="#fbe6ec"]; travel [label="FATF travel rule\n(Recommendation 16)", fillcolor="#fbe6ec"]; kyc -> travel [style=dashed, color="#d36"]; } // Destination bankB [label="Bank B\n(destination)\nfiat: local", fillcolor="#eaf2fb", color="#369", fontcolor="#369"]; // Bank A fans out to each rail bankA -> swift_msg [label="instruction", fontsize=9, color="#963"]; bankA -> xrp [label="on-ramp", fontsize=9, color="#693"]; bankA -> xlm [label="on-ramp", fontsize=9, color="#693"]; bankA -> usdc [label="on-ramp", fontsize=9, color="#693"]; bankA -> mbridge [label="wholesale", fontsize=9, color="#639"]; bankA -> sand [label="retail", fontsize=9, color="#639"]; // Each rail converges on Bank B nostro -> bankB [label="credit", fontsize=9, color="#963"]; xrp -> bankB [label="off-ramp", fontsize=9, color="#693"]; xlm -> bankB [label="off-ramp", fontsize=9, color="#693"]; usdc -> bankB [label="off-ramp", fontsize=9, color="#693"]; mbridge -> bankB [label="atomic PvP", fontsize=9, color="#639"]; sand -> bankB [label="payout", fontsize=9, color="#639"]; enaira -> bankB [style=dotted, color="#639"]; ecny -> bankB [style=dotted, color="#639"]; deuro -> bankB [style=dotted, color="#639"]; // Compliance overlay touches every rail (dashed, grey) kyc -> swift_msg [style=dashed, color="#d36", arrowhead=none]; kyc -> xrp [style=dashed, color="#d36", arrowhead=none]; kyc -> usdc [style=dashed, color="#d36", arrowhead=none]; kyc -> mbridge [style=dashed, color="#d36", arrowhead=none]; travel -> bankB [style=dashed, color="#d36", arrowhead=none]; }
The three clusters compete on different axes. SWIFT GPI optimises for reach (11,000+ institutions, 200+ countries) and reuses bank balance sheets as nostro float. Blockchain rails optimise for settlement finality and the ability to bridge thin currency pairs without a pre-funded nostro on each side. CBDC rails optimise for central-bank control over money supply and instant gross settlement, with PvP (payment-versus-payment) atomicity demonstrated by mBridge.
Regulatory Considerations
Cross-border blockchain payments face complex regulatory requirements:
- Money transmission licenses in each jurisdiction
- Sanctions screening (OFAC, EU, UN lists)
- Anti-money laundering (AML) requirements
- Travel rule compliance (FATF Recommendation 16)
- Data localization requirements in some jurisdictions
References
- SWIFT: https://www.swift.com/
- Ripple: https://ripple.com/
- Circle (USDC): https://www.circle.com/
- BIS Innovation Hub: https://www.bis.org/about/bisih/
- FATF Travel Rule: https://www.fatf-gafi.org/
- World Bank Remittance Prices: https://remittanceprices.worldbank.org/
Notes
- The 2016 timeframe of this research predates many current stablecoin and CBDC developments, but the fundamental analysis of SWIFT limitations and blockchain potential remains relevant.
- Regulatory clarity has improved significantly since 2016, with frameworks like MiCA in Europe providing clearer guidelines.
- The "blockchain border bank" concept anticipated many developments now being implemented by both crypto-native and traditional financial institutions.
Related notes
- Blockchain identity and lending — companion 2016 note on the on-chain credit side of the same architecture.
- Agent token exchange — bot-native rails (x402, agentic micropayments) extend the cross-border settlement question to non-human counterparties.
- Software design — the layered-rails framing in this note maps to the bounded-context vocabulary used there.
Postscript (2026)
The 2016 framing held up better than expected on the structural side and worse on the timing. Ripple's On-Demand Liquidity (ODL) gained early traction with Tier-2 corridors but most large banks dropped active ODL pilots between 2022 and 2023; SWIFT GPI plus the ISO 20022 migration (deadline November 2025 for cross-border MX co-existence) absorbed most of the speed and traceability complaints that motivated the original note. CBDC pilots fragmented along policy lines: the Bahamas Sand Dollar launched October 2020, eNaira launched October 2021, the e-CNY remained a domestic retail pilot through 2025, and BIS Project mBridge reached minimum viable product in June 2024 before the BIS exited the project that October — leaving the participating central banks (PBOC, HKMA, BOT, CBUAE, SAMA) to continue independently. On the rails the original note underweighted: instant gross settlement systems (FedNow launched July 2023, SEPA Instant became mandatory 9 October 2025) and stablecoin corridors (Circle CCTP shipped 2023) ate the "fast cross-border" niche without requiring a permissioned blockchain at all. The agentic-finance overlay — x402 micropayments (April 2026) and bot-initiated transfers — is the new question that the original 2016 framing did not anticipate.
